
根据我校与澳门城市大学签署的合作交流协议书,从今年起,我校保送推荐澳门城市大学研究生项目正式启动,我校优秀本科毕业生可作为“保荐生”进入该校硕士学习,硕士学制2年。“保荐生”免入学申请费及入学笔试,特别优秀者可获该校奖学金。
具体保荐工作开始时间请关注我校国际合作与交流处每学年秋季学期通知。保荐澳门城市大学硕士研究生项目具体内容如下:
一、保送推荐流程
1.学生向各学院提出报名申请;
2.学院对学生进行初选,将优秀学生推荐给国际交流与合作处;
3.国际交流与合作处统一向澳门城市大学提交保荐学生名单;
4.学生进入“澳门城市大学研究生入学网上报名系统”填报入学申请资料;
5.澳门城市大学审核材料后,邀请符合条件的学生参加面试考核;
6.通过面试的学生将取得澳门城市大学研究生入学通知书。
二、参加保送推荐项目学生资格
1.OK138太阳集团全日制本科应届毕业生;
2.学生累积平均绩点一般不低于(四分制GPA)3.2,(平均成绩80分以上且须在同专业同年级成绩排序30%以前),或GPA>=4(5分制)者;或参加当年研究生统考且初试总成绩过国家A区线者;
3.品行端正,诚实守信,无不良记录;身心健康、有创新和独立思考工作能力。
三、保荐材料
1.学生需向学院提交:
符合保荐条件者填写保荐申请表(附件1),并提供下列扫描件:教务处/学院盖章的在校成绩单原件及排序证明;考研准考证及成绩单(初试通过国家线者适用),各种证书、获奖证明等。学院对学生资料进行筛选后,将优秀学生资料汇总,并将汇总表提交至国际交流与合作处。
2.学生在澳门城市大学“研究生入学网上报名系统”填报入学申请资料时需提交:
1)身份证(正反面)复印件电子档,原件备查;
2)教务处/学院盖章的在校成绩单电子档;
3)英语能力证明复印件电子档(大学英语四六级成绩、有效期内的英语雅思成绩或托福成绩等),原件备查;
4)2寸白底彩色近照电子档;
5)教务处/研究生院盖章的在读证明电子档;
6)相关荣誉证书复印件电子档,原件备查;
7)参加当年研究生入学统一考试的学生需提供考研准考证及成绩单复印件电子档(仅适用于应届硕士研究生)
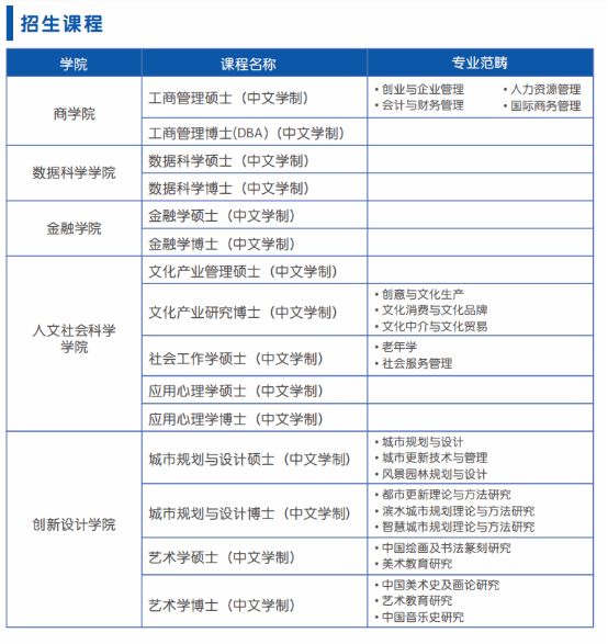
四、招生课程


备注:
1.学生经注册学籍成功,正常就读学年内学费将不受大学学费调整之影响;
2.学费不包含书本、讲义等教材费用;
3.授课语言:英文学制为全英授课,其余为中/英文授课
五、学费及相关费用:
硕士:工商管理硕士/文化产业管理硕士/教育学硕士/法学硕士每学年港币 85,000元,其他硕士每学年港币75,000元;
录取艺术学硕士的学生须额外缴交材料费港币5,000元;
学生一经注册学籍成功,正常就读年期学费将不受大学学费调整之影响;
学费不包含书本、讲义等费用;
六、其它费用标准
1.住宿费用
1)新生可向学校申请学生宿舍,由大学根据宿舍床位情况进行分配;
2)住宿费:约24,000港币/每学年(其后或会根据物价指数按学年作出调整);
3)床铺费:一次性缴纳床铺费1,200港币。
2.保证金
每名新入学学生需一次性缴纳保证金5,000港币,扣除在校期间可能发生的罚款或欠费后,在学生完成退学手续或完成所就读课程后退还余款。
3.其它费用
重修科目、旁听科目、延期毕业等不属于正常学习计划内的情况,需额外缴付。
*除上述保证金外,不论基于何种理由,所有已缴费用不予退还或转让。
七、研究生奖学金计划
为支持优秀学生在澳门城市大学顺利完成学业,鼓励学生勤奋学习,促进学生全面发展,培养和造就优秀人才,澳门城市大学对于在大学学习期间成绩优秀的学生设有多项奖学金。除大学专设的奖学金外,还有澳门特区政府部门、机构、企业、社会贤达设立的二十余种奖学金。详情请参阅澳门城市大学网站最新公布。
澳门城市大学网站:http://www.cityu.edu.mo/
八、报名咨询联系
咨询地点:国际交流与合作处(202办公室)
联系方式:027-81652304;81652099